Bantuan Modal Dari BEKRAF Bernama Bantuan Insentif Pemerintah (BIP)
Bagi para penggiat industri kreatif, baik itu industri game, komik, animasi, kriya, fashion, kuliner, dan lain-lain, pasti sering menemui permasalahan ketika ingin mencari modal awal. Bayangkan saja kita punya karya game yang sangat berpotensi untuk sukses, versi alfa dari game tersebut sudah memiliki fanbase yang besar, namun kita tidak memiliki modal untuk melanjutkan produksi game tersebut. Untuk mencari modal usaha, jika kita pergi ke bank, tentu akan diminta kolateral, jaminan berupa aset yang tidak bergerak. Di saat aset kita adalah baris kode, kumpulan karakter, dan fanbase yang besar, tentu akan sulit menjadikan hal tersebut sebagai jaminan untuk meminjam ke bank.
Melihat ada permasalahan yang cukup common di industri kreatif, maka Bekraf berinisiasi untuk mengisi gap yang dimiliki oleh pelaku industri kreatif. Harapannya dengan inisiasi dari Bekraf, investor lain akan melihat bahwasannya industri kreatif memiliki potensi yang sangat besar dengan kolateral yang sifatnya intangible. Jika diberikan kesempatan, para kreator kreatif ini bisa menghasilkan revenue yang sangat besar mengingat tren ekonomi dunia saat ini sudah beralih dari industri konservatis berbahan dasar sumber daya alam menuju industri kreatif dan teknologi.
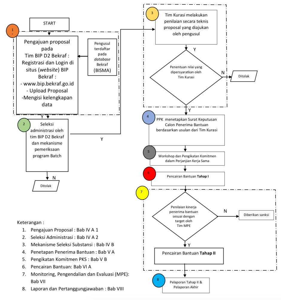
Program yang diberi nama Bantuan Insentif Pemerintah (BIP) ini merupakan bantuan untuk penambahan modal kerja dan/atau investasi aktiva tetap untuk peningkatan kapasitas usaha dan/atau produksi pelaku usaha ekonomi kreatif. Harapannya BIP ini bisa menjadi akselerator bisnis pelaku ekonomi kreatif agar bisa menuju level yang lebih tinggi lagi hingga dipercaya oleh investor tahap berikutnya. Bantuan ini bukan berbentuk pinjaman. Jadi tidak ada kewajiban dari penerima BIP untuk mengembalikan uangnya. Lalu juga Bekraf tidak mengambil saham dari perusahaan kita sehingga bisa dibilang mirip kayak hibah pemerintah kepada pelaku ekonomi kreatif.

Program ini sudah berjalan satu kali di tahun 2017. Tahun lalu hanya dibuka untuk industri Applikasi, Game, dan Kuliner. Tahun ini juga dibuka untuk industri Fashion dan Kriya. Total BIP yang bisa didapatkan adalah uang senilai maksimal 200 juta rupiah. Apakah tiap perusahaan akan mendapatkan 200jt rupiah tersebut? Tergantung penilaian tim kurator. Akan ada tim khusus yang akan memerika proposal dan rancangan anggaran yang diajukan.
Berhubung ini menggunakan uang negara yang artinya ini uang rakyat, tentu saja ada persyaratan dan prosedur khusus yang harus diperhatikan. Misalnya, syarat penerima bantuan ini adalah WNI yang sudah berKTP, harus melampirkan NPWP, melampirkan SPT 1 tahun juga laporan keuangan 1 tahun terakhir, dan masih banyak lainnya (link rujukan teknis terlampir di sini). Oh ya, buat yang belum berbadan hukum juga bisa apply, nanti kalau dapet baru diminta untuk membuat badan hukumnya. Lalu kita juga berkewajiban mendokumentasikan dengan baik seluruh transaksi dan penggunaan uang bantuan tersebut. Kita juga wajib memberikan laporan keuangan tiap 6 bulan sekali selama 5 tahun agar Bekraf dapat memiliki data apakah program ini bermanfaat dan tepat sasaran atau tidak. Dan yang tidak kalah penting, Bekraf tidak akan menerima proposal dalam bentuk IDE. Jadi harus sudah ada at least prototype atau product running sebelumnya.
Pandangan Triawan Munaf, Kepala Bekraf, Tentang Internet Economy di Indonesia
Beberapa hal lain yang patut diperhatikan bahwa uang tersebut hanya boleh dipergunakan untuk Sewa gedung, sewa/beli perangkat lunak atau perangkat keras, bahan baku, peralatan, ataupun jasa terkait. Uang tersebut tidak boleh untuk bayar listrik, air, telepon, beli lahan atau tanah, beli mobil, renovasi gedung, jasa akuntan, dan tidak boleh untuk bayar gaji (kecuali sektor Aplikasi dan Game). Uang tersebut juga tidak boleh untuk marketing (kecuali disetujui oleh kurator). Ya lebih detilnya ada di rujukan teknis di atas bisa dibaca.
Kebetulan dua teman saya sudah ada yang pernah mendapatkan BIP ini tahun lalu dari industri game. So far sih responnya sangat baik. Walaupun agak ribet, tapi positifnya adalah melatih kita untuk disiplin dan akuntable, terutama dari sisi pengelolaan finansial. Yang perlu temen-temen perhatikan adalah deadline dari pengumpulan proposal yakni 20 Mei 2018. Petunjuk apa saja dokumen yang harus disubmit dan disubmit kemana sudah ada di rujukan teknis. Kalau misalkan masih ada yang belum jelas, nanti bisa tanyakan saja di kolom komentar dan akan saya coba bantu jawab (nanti saya coba teruskan pertanyaannya ke pihak terkait).

thx brad mas bro ardisas atas infonya….. jadi penasaran siapa 2 game developer taun lalu yang lolos BIP tahap 1 Bekraf. gamenya apa ya?
SukaSuka